下载
打印
00:00
00:00
原曲试听
一键简谱
查看完整曲谱

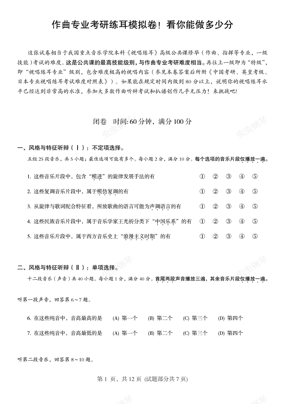
模拟今年考研。。

制作圈平均分估计可以达到60分以上。考进中央音乐学院最低分,在88分左右。
展开

马介休。还上传了 更多

00:00 / 00:00
1/12
x1.0

查看完整曲谱 >

曲谱报错

"考研模拟卷"其他更多版本
更多

  • 卷珠帘(合唱伴奏谱)

    1854人气

  • 《卷珠帘》- 张穆庭版 独奏谱

    1873人气

  • 卷珠帘

    482人气

  • 《卷睫盼》

    1297人气

  • 时间的海伴回忆卷来咸咸海风-万能日记

    521人气

  • 卷珠帘 简单版

    2万人气

马介休。还上传了…
更多

  • 荷塘月色

    186人气

  • 革命(自动钢琴版)

    92人气

  • 樱花

    190人气

  • 天籁传声和声技法探析

    172人气

  • “月光光”声乐幻想曲

    0人气

  • 无声的告白

    96人气

琴友视频
更多

评论0条评论

精彩评论

    本曲谱为付费乐谱

    还得劳烦主人购买后使用

    开通VIP会员,畅享全场高清AI乐谱

    购买此乐谱

    钢琴谱:模拟今年考研。。

    马介休
    售卖音乐人:马介休。

    遇到支付问题请联系客服:19921075275 | 官方QQ群:1034330872

    精彩内容分享给好友吧~