下载
打印
00:00
00:00
原曲试听
一键简谱
查看完整曲谱

多声部音乐技法全总结

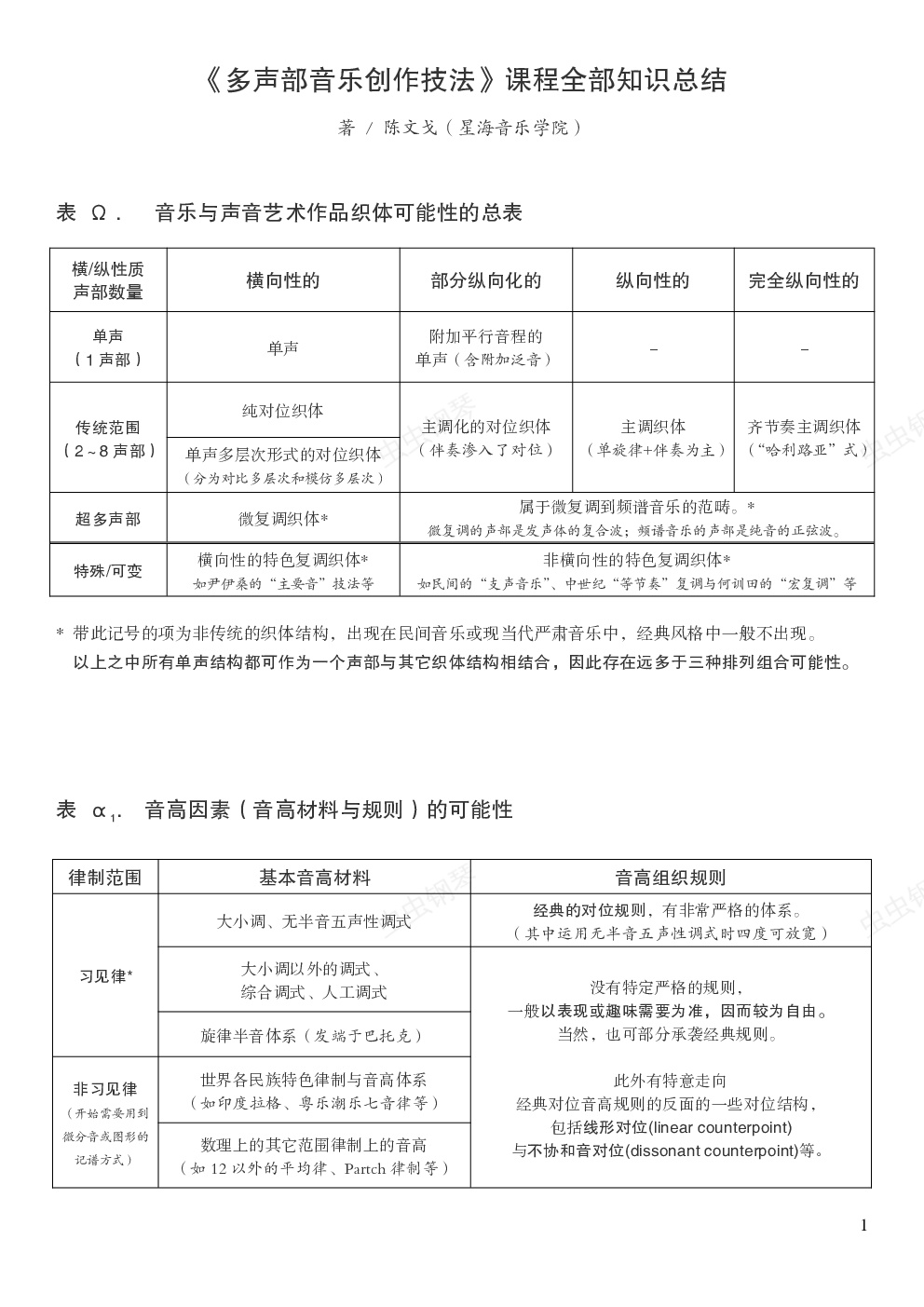
这个pdf囊括了古今中外音乐与声音艺术的所有材料类型与创作技法。如果全部理解学会,能运用来创作的话,相当于“技法”上已经达到在专业音乐学院作曲专业硕士的毕业水平。这些内容,相信对以后在虫钢看到的专业人士或者有志于进入作曲专业的学生们会有帮助吧。 看到这些内容,应该大部分虫钢网友都会第一反应“什么鬼”。所以网友和创作人直接当“什么鬼”忽略不看就好,直接听音频貌似更有意思。。音频是之前写过的《第十冥想曲》,其余不多说。
展开

更多其他版本 更多

流行追梦人还上传了 更多

00:00 / 00:00
1/7
x1.0

查看完整曲谱 >

曲谱报错

流行追梦人还上传了…
更多

  • 《荷塘月色》

    202人气

  • C调·茉莉花 (版本I)

    162人气

  • 悲怆

    100人气

  • C调·茉莉花 (版本II)

    188人气

  • 爱的致意

    196人气

  • 阳光树影中的邂逅

    187人气

琴友视频
更多

评论0条评论

精彩评论

    本曲谱为付费乐谱

    还得劳烦主人购买后使用

    开通VIP会员,畅享全场高清AI乐谱

    购买此乐谱

    钢琴谱:多声部音乐技法全总结

    流行追梦人
    售卖音乐人:流行追梦人

    遇到支付问题请联系客服:19921075275 | 官方QQ群:1034330872

    精彩内容分享给好友吧~